rm_control
Loading...
Searching...
No Matches
protocol.h File Reference
#include <cstdint>
Include dependency graph for protocol.h:
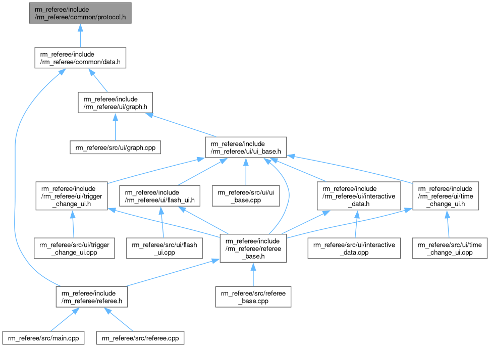
This graph shows which files directly or indirectly include this file:

Go to the source code of this file.

Classes

struct  rm_referee::__packed
 
struct  rm_referee::GraphConfig
 

Namespaces

namespace  rm_referee
 

Macros

#define __packed   __attribute__((packed))
 

Enumerations

enum  rm_referee::RefereeCmdId {
  rm_referee::GAME_STATUS_CMD = 0x0001 , rm_referee::GAME_RESULT_CMD = 0x0002 , rm_referee::GAME_ROBOT_HP_CMD = 0x0003 , rm_referee::DART_STATUS_CMD = 0x0004 ,
  rm_referee::ICRA_ZONE_STATUS_CMD = 0x0005 , rm_referee::FIELD_EVENTS_CMD = 0x0101 , rm_referee::SUPPLY_PROJECTILE_ACTION_CMD = 0x0102 , rm_referee::REFEREE_WARNING_CMD = 0x0104 ,
  rm_referee::DART_INFO_CMD = 0x0105 , rm_referee::ROBOT_STATUS_CMD = 0x0201 , rm_referee::POWER_HEAT_DATA_CMD = 0x0202 , rm_referee::ROBOT_POS_CMD = 0x0203 ,
  rm_referee::BUFF_CMD = 0x0204 , rm_referee::AERIAL_ROBOT_ENERGY_CMD = 0x0205 , rm_referee::ROBOT_HURT_CMD = 0x0206 , rm_referee::SHOOT_DATA_CMD = 0x0207 ,
  rm_referee::BULLET_REMAINING_CMD = 0x0208 , rm_referee::ROBOT_RFID_STATUS_CMD = 0x0209 , rm_referee::DART_CLIENT_CMD = 0x020A , rm_referee::ROBOTS_POS_CMD = 0X020B ,
  rm_referee::RADAR_MARK_CMD = 0X020C , rm_referee::SENTRY_INFO_CMD = 0x020D , rm_referee::RADAR_INFO_CMD = 0x020E , rm_referee::INTERACTIVE_DATA_CMD = 0x0301 ,
  rm_referee::CUSTOM_CONTROLLER_CMD = 0x0302 , rm_referee::TARGET_POS_CMD = 0x0303 , rm_referee::ROBOT_COMMAND_CMD = 0x0304 , rm_referee::CLIENT_MAP_CMD = 0x0305 ,
  rm_referee::CUSTOM_CLIENT_CMD = 0x0306 , rm_referee::MAP_SENTRY_CMD = 0x0307 , rm_referee::CUSTOM_TO_ROBOT_CMD = 0x0308 , rm_referee::ROBOT_TO_CUSTOM_CMD = 0x0309 ,
  rm_referee::POWER_MANAGEMENT_SAMPLE_AND_STATUS_DATA_CMD = 0X8301 , rm_referee::POWER_MANAGEMENT_INITIALIZATION_EXCEPTION_CMD = 0X8302 , rm_referee::POWER_MANAGEMENT_SYSTEM_EXCEPTION_CMD = 0X8303 , rm_referee::POWER_MANAGEMENT_PROCESS_STACK_OVERFLOW_CMD = 0X8304 ,
  rm_referee::POWER_MANAGEMENT_UNKNOWN_EXCEPTION_CMD = 0X8305
}
 
enum  rm_referee::DataCmdId {
  rm_referee::ROBOT_INTERACTIVE_CMD_MIN = 0x0200 , rm_referee::ROBOT_INTERACTIVE_CMD_MAX = 0x02FF , rm_referee::CLIENT_GRAPH_DELETE_CMD = 0x0100 , rm_referee::CLIENT_GRAPH_SINGLE_CMD = 0x0101 ,
  rm_referee::CLIENT_GRAPH_DOUBLE_CMD = 0x0102 , rm_referee::CLIENT_GRAPH_FIVE_CMD = 0x0103 , rm_referee::CLIENT_GRAPH_SEVEN_CMD = 0x0104 , rm_referee::CLIENT_CHARACTER_CMD = 0x0110 ,
  rm_referee::SENTRY_CMD = 0x0120 , rm_referee::RADAR_CMD = 0x0121 , rm_referee::BULLET_NUM_SHARE_CMD = 0x0200 , rm_referee::SENTRY_TO_RADAR_CMD = 0x0201 ,
  rm_referee::RADAR_TO_SENTRY_CMD = 0x0202
}
 
enum  rm_referee::RobotId {
  rm_referee::RED_HERO = 1 , rm_referee::RED_ENGINEER = 2 , rm_referee::RED_STANDARD_3 = 3 , rm_referee::RED_STANDARD_4 = 4 ,
  rm_referee::RED_STANDARD_5 = 5 , rm_referee::RED_AERIAL = 6 , rm_referee::RED_SENTRY = 7 , rm_referee::RED_RADAR = 9 ,
  rm_referee::RED_OUTPOST = 10 , rm_referee::RED_BASE = 11 , rm_referee::BLUE_HERO = 101 , rm_referee::BLUE_ENGINEER = 102 ,
  rm_referee::BLUE_STANDARD_3 = 103 , rm_referee::BLUE_STANDARD_4 = 104 , rm_referee::BLUE_STANDARD_5 = 105 , rm_referee::BLUE_AERIAL = 106 ,
  rm_referee::BLUE_SENTRY = 107 , rm_referee::BLUE_RADAR = 109 , rm_referee::BLUE_OUTPOST = 110 , rm_referee::BLUE_BASE = 111
}
 
enum  rm_referee::ClientId {
  rm_referee::RED_HERO_CLIENT = 0x0101 , rm_referee::RED_ENGINEER_CLIENT = 0x0102 , rm_referee::RED_STANDARD_3_CLIENT = 0x0103 , rm_referee::RED_STANDARD_4_CLIENT = 0x0104 ,
  rm_referee::RED_STANDARD_5_CLIENT = 0x0105 , rm_referee::RED_AERIAL_CLIENT = 0x0106 , rm_referee::BLUE_HERO_CLIENT = 0x0165 , rm_referee::BLUE_ENGINEER_CLIENT = 0x0166 ,
  rm_referee::BLUE_STANDARD_3_CLIENT = 0x0167 , rm_referee::BLUE_STANDARD_4_CLIENT = 0x0168 , rm_referee::BLUE_STANDARD_5_CLIENT = 0x0169 , rm_referee::BLUE_AERIAL_CLIENT = 0x016A ,
  rm_referee::REFEREE_SERVER = 0x8080
}
 
enum  rm_referee::GraphOperation { rm_referee::ADD = 1 , rm_referee::UPDATE = 2 , rm_referee::DELETE = 3 }
 
enum  rm_referee::GraphColor {
  rm_referee::MAIN_COLOR = 0 , rm_referee::YELLOW = 1 , rm_referee::GREEN = 2 , rm_referee::ORANGE = 3 ,
  rm_referee::PURPLE = 4 , rm_referee::PINK = 5 , rm_referee::CYAN = 6 , rm_referee::BLACK = 7 ,
  rm_referee::WHITE = 8
}
 
enum  rm_referee::GraphType {
  rm_referee::LINE , rm_referee::RECTANGLE , rm_referee::CIRCLE , rm_referee::ELLIPSE ,
  rm_referee::ARC , rm_referee::FLOAT_NUM , rm_referee::INT_NUM , rm_referee::STRING
}
 
enum  rm_referee::SentryIntention { rm_referee::ATTACK_IN = 1 , rm_referee::DEFEND_IN = 2 , rm_referee::MOVE_TO = 3 }
 
enum  rm_referee::PowerManagementStateMachine { rm_referee::CHARGE = 0 , rm_referee::BOOST = 1 , rm_referee::NORMAL = 2 , rm_referee::ALL_OFF = 3 }
 
enum  rm_referee::PowerManagementProtectionInfo { rm_referee::NO_PROBLEM = 0 , rm_referee::HIGH_CURRENT = 1 , rm_referee::REFEREE_POWER_DOWN = 2 , rm_referee::REFEREE_DISCONNECT = 3 }
 
enum  rm_referee::PowerManagementResetReason {
  rm_referee::POWER_ON = 1 , rm_referee::EXTERNAL_BUTTON = 2 , rm_referee::SOFT = 3 , rm_referee::INDEPENDENT_WATCHDOG = 4 ,
  rm_referee::WINDOW_WATCHDOG = 5 , rm_referee::LOW_VOLTAGE = 6 , rm_referee::UNKNOWN = 7
}
 
enum  rm_referee::PowerManagementTopology { rm_referee::PASS_THROUGH = 0 , rm_referee::CHARGE_AND_BOOST = 1 , rm_referee::SWITCHES_ALL_OFF = 2 }
 

Variables

struct rm_referee::GraphConfig rm_referee::__packed
 
const uint8_t rm_referee::kCrc8Init = 0xff
 
const uint8_t rm_referee::kCrc8Table [256]
 
const uint16_t rm_referee::kCrc16Init = 0xffff
 
const uint16_t rm_referee::wCRC_table [256]
 

Macro Definition Documentation

◆ __packed

#define __packed   __attribute__((packed))